三年级数学上册知识点归纳_20210108161400(人教版)

三年级数学上册知识点归纳_20210108161400(人教版)-佑学宝学科网
三年级数学上册知识点归纳_20210108161400(人教版)
此内容为付费资源,请付费后查看
9.9
暂时无法购买,请与站长联系
您当前未登录!建议登陆后购买,可保存购买订单
格式doc
页数4 页
大小20.00 KB
付费资源
图片[1]-三年级数学上册知识点归纳_20210108161400(人教版)-佑学宝学科网
图片[2]-三年级数学上册知识点归纳_20210108161400(人教版)-佑学宝学科网
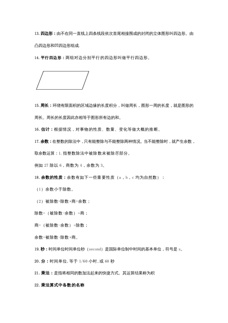
图片[3]-三年级数学上册知识点归纳_20210108161400(人教版)-佑学宝学科网

预览已结束,还剩1页未读,开通会员后可免费下载高清完整文档

© 版权声明
THE END
喜欢就支持一下吧
点赞26 分享
评论 抢沙发

请登录后发表评论

    暂无评论内容