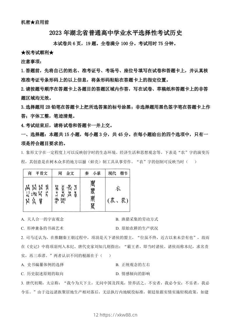
2023年高考历史试卷(湖北)(空白卷)

2023年高考历史试卷(湖北)(空白卷)-佑学宝学科网
2023年高考历史试卷(湖北)(空白卷)
此内容为付费资源,请付费后查看
9.9
暂时无法购买,请与站长联系
您当前未登录!建议登陆后购买,可保存购买订单
格式docx
页数8 页
大小346.58 KB
付费资源
图片[1]-2023年高考历史试卷(湖北)(空白卷)-佑学宝学科网

——预览已结束,还剩7页未读——
开通会员后可免费下载高清完整文档

© 版权声明
THE END
喜欢就支持一下吧
点赞14 分享
评论 抢沙发

请登录后发表评论

    暂无评论内容