2022年湖南省邵阳市中考物理试题(含答案)

2022年湖南省邵阳市中考物理试题(含答案)-佑学宝学科网
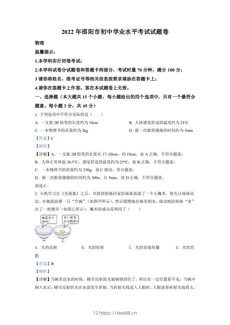
2022年湖南省邵阳市中考物理试题(含答案)
此内容为付费资源,请付费后查看
9.9
暂时无法购买,请与站长联系
您当前未登录!建议登陆后购买,可保存购买订单
格式docx
页数17 页
大小2.28 MB
付费资源
图片[1]-2022年湖南省邵阳市中考物理试题(含答案)-佑学宝学科网

——预览已结束,还剩16页未读——
开通会员后可免费下载高清完整文档

© 版权声明
THE END
喜欢就支持一下吧
点赞11 分享
评论 抢沙发

请登录后发表评论

    暂无评论内容