小学语文 第224页
2020-2021学年河南省郑州市中牟县二年级下册期末考试语文真题及答案(Word版)-佑学宝学科网

2020-2021学年河南省郑州市中牟县二年级下册期末考试语文真题及答案(Word版)

预览已结束,还剩8页未读,开通会员后可免费下载高清完整文档
admin的头像-佑学宝学科网钻石会员admin8个月前
0215
【常考按课文重点内容填空】五下语文-佑学宝学科网

【常考按课文重点内容填空】五下语文

------预览已结束,还剩20页未读------开通会员后可免费下载高清完整文档
admin的头像-佑学宝学科网钻石会员admin7个月前
0425
五下语文【中心思想】早读晚默-佑学宝学科网

五下语文【中心思想】早读晚默

------预览已结束,还剩5页未读------开通会员后可免费下载高清完整文档
admin的头像-佑学宝学科网钻石会员admin5个月前
0445
2023春一年级下册语文《语文园地》必备考点—思维导图-佑学宝学科网

2023春一年级下册语文《语文园地》必备考点—思维导图

预览已结束,还剩4页未读,开通会员后可免费下载高清完整文档
admin的头像-佑学宝学科网钻石会员admin8个月前
0245
【期末1-8单元常考易错合集】五上语文-佑学宝学科网

【期末1-8单元常考易错合集】五上语文

------预览已结束,还剩6页未读------开通会员后可免费下载高清完整文档
admin的头像-佑学宝学科网钻石会员admin8个月前
0295
四下语文寒假预习必背内容早读晚默(9天进阶版)-佑学宝学科网

四下语文寒假预习必背内容早读晚默(9天进阶版)

------预览已结束,还剩7页未读------开通会员后可免费下载高清完整文档
admin的头像-佑学宝学科网钻石会员admin8个月前
0405
【阅读与看图写话】一下语文-佑学宝学科网

【阅读与看图写话】一下语文

------预览已结束,还剩56页未读------开通会员后可免费下载高清完整文档
admin的头像-佑学宝学科网钻石会员admin7个月前
0415
四年级下语文第四单元检测试卷-1-佑学宝学科网

四年级下语文第四单元检测试卷-1

------预览已结束,还剩3页未读------开通会员后可免费下载高清完整文档
admin的头像-佑学宝学科网钻石会员admin5个月前
0375
二上语文:写字表字帖描红-佑学宝学科网

二上语文:写字表字帖描红

预览已结束,还剩43页未读,开通会员后可免费下载高清完整文档
admin的头像-佑学宝学科网钻石会员admin8个月前
0405
2023-2024学年广东省广州市花都区部编版小学三年级上册语文期末试题及答案(Word版)-佑学宝学科网

2023-2024学年广东省广州市花都区部编版小学三年级上册语文期末试题及答案(Word版)

------预览已结束,还剩9页未读------开通会员后可免费下载高清完整文档
admin的头像-佑学宝学科网钻石会员admin8个月前
0205
【期末专项复习情景默写】二上语文-佑学宝学科网

【期末专项复习情景默写】二上语文

------预览已结束,还剩9页未读------开通会员后可免费下载高清完整文档
admin的头像-佑学宝学科网钻石会员admin8个月前
0505
三下语文寒假预习:背诵与默写-佑学宝学科网

三下语文寒假预习:背诵与默写

------预览已结束,还剩12页未读------开通会员后可免费下载高清完整文档
admin的头像-佑学宝学科网钻石会员admin8个月前
0345
【课课贴】六下语文-佑学宝学科网

【课课贴】六下语文

------预览已结束,还剩4页未读------开通会员后可免费下载高清完整文档
admin的头像-佑学宝学科网钻石会员admin7个月前
0345
五年级下语文期末复习《四大名著》100题(空白+答案)-佑学宝学科网

五年级下语文期末复习《四大名著》100题(空白+答案)

------预览已结束,还剩22页未读------开通会员后可免费下载高清完整文档
admin的头像-佑学宝学科网钻石会员admin5个月前
0235
四上语文课文内容填空每日默写单-佑学宝学科网

四上语文课文内容填空每日默写单

------预览已结束,还剩22页未读------开通会员后可免费下载高清完整文档
admin的头像-佑学宝学科网钻石会员admin前天
0245
一年级下册数学《每日一练》无答案-佑学宝学科网

一年级下册数学《每日一练》无答案

预览已结束,还剩27页未读,开通会员后可免费下载高清完整文档
admin的头像-佑学宝学科网钻石会员admin8个月前
0315
四上语文课外拓展古诗词-佑学宝学科网

四上语文课外拓展古诗词

预览已结束,还剩17页未读,开通会员后可免费下载高清完整文档
admin的头像-佑学宝学科网钻石会员admin8个月前
0265
二(上)语文期中复习《课文知识》专项——按课文内容填空(含答案)-佑学宝学科网

二(上)语文期中复习《课文知识》专项——按课文内容填空(含答案)

------预览已结束,还剩9页未读------开通会员后可免费下载高清完整文档
admin的头像-佑学宝学科网钻石会员admin8个月前
0285
三(上)语文第一单元生字扩词词语表(看拼音写词语)-佑学宝学科网

三(上)语文第一单元生字扩词词语表(看拼音写词语)

------预览已结束,还剩5页未读------开通会员后可免费下载高清完整文档
admin的头像-佑学宝学科网钻石会员admin8个月前
0245
【期末测试卷】二上语文-佑学宝学科网

【期末测试卷】二上语文

------预览已结束,还剩6页未读------开通会员后可免费下载高清完整文档
admin的头像-佑学宝学科网钻石会员admin8个月前
0305
六下语文全册默写每日一练小纸条【答案】-佑学宝学科网

六下语文全册默写每日一练小纸条【答案】

------预览已结束,还剩12页未读------开通会员后可免费下载高清完整文档
admin的头像-佑学宝学科网钻石会员admin5个月前
0215
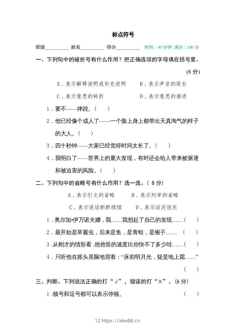
五年级语文下册标点符号(部编版)-佑学宝学科网

五年级语文下册标点符号(部编版)

预览已结束,还剩2页未读,开通会员后可免费下载高清完整文档
admin的头像-佑学宝学科网钻石会员admin8个月前
0505
五年级语文下册第8单元考点小结(部编版)-佑学宝学科网

五年级语文下册第8单元考点小结(部编版)

预览已结束,还剩5页未读,开通会员后可免费下载高清完整文档
admin的头像-佑学宝学科网钻石会员admin8个月前
0345
六年级语文下册:习字格+方格+章法练习字帖_0_split-佑学宝学科网

六年级语文下册:习字格+方格+章法练习字帖_0_split

预览已结束,还剩21页未读,开通会员后可免费下载高清完整文档
admin的头像-佑学宝学科网钻石会员admin8个月前
0375