初中数学 第23页
2020-2021学年河南省新乡市卫辉市八年级下学期期末数学试题及答案(Word版)-佑学宝学科网

2020-2021学年河南省新乡市卫辉市八年级下学期期末数学试题及答案(Word版)

预览已结束,还剩17页未读,开通会员后可免费下载高清完整文档
admin的头像-佑学宝学科网钻石会员admin8个月前
0376
2023-2024学年福建省福州市马尾区八年级下学期期末数学试题及答案(Word版)-佑学宝学科网

2023-2024学年福建省福州市马尾区八年级下学期期末数学试题及答案(Word版)

------预览已结束,还剩24页未读------开通会员后可免费下载高清完整文档
admin的头像-佑学宝学科网钻石会员admin8个月前
0406
2023-2024学年云南省玉溪市峨山彝族自治县九年级上学期数学期末试题及答案(Word版)-佑学宝学科网

2023-2024学年云南省玉溪市峨山彝族自治县九年级上学期数学期末试题及答案(Word版)

------预览已结束,还剩20页未读------开通会员后可免费下载高清完整文档
admin的头像-佑学宝学科网钻石会员admin8个月前
0386
湘教版数学七年级上册知识点汇总-佑学宝学科网

湘教版数学七年级上册知识点汇总

预览已结束,还剩5页未读,开通会员后可免费下载高清完整文档
admin的头像-佑学宝学科网钻石会员admin8个月前
0236
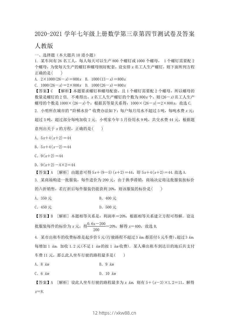
2020-2021学年七年级上册数学第三章第四节测试卷及答案人教版(Word版)-佑学宝学科网

2020-2021学年七年级上册数学第三章第四节测试卷及答案人教版(Word版)

预览已结束,还剩4页未读,开通会员后可免费下载高清完整文档
admin的头像-佑学宝学科网钻石会员admin8个月前
0466
2020-2021学年河南省平顶山市舞钢市八年级上学期期中数学试题及答案(Word版)-佑学宝学科网

2020-2021学年河南省平顶山市舞钢市八年级上学期期中数学试题及答案(Word版)

预览已结束,还剩16页未读,开通会员后可免费下载高清完整文档
admin的头像-佑学宝学科网钻石会员admin8个月前
0415
2022-2023学年四川成都新都区七年级上册数学期末试卷及答案(Word版)-佑学宝学科网

2022-2023学年四川成都新都区七年级上册数学期末试卷及答案(Word版)

------预览已结束,还剩20页未读------开通会员后可免费下载高清完整文档
admin的头像-佑学宝学科网钻石会员admin8个月前
0485
2023-2024学年山东省青岛市胶州市八年级下学期期末数学试题及答案(Word版)-佑学宝学科网

2023-2024学年山东省青岛市胶州市八年级下学期期末数学试题及答案(Word版)

------预览已结束,还剩25页未读------开通会员后可免费下载高清完整文档
admin的头像-佑学宝学科网钻石会员admin8个月前
0315
福建漳州2023-2024学年七年级上册数学期末试卷及答案北师大版(Word版)-佑学宝学科网

福建漳州2023-2024学年七年级上册数学期末试卷及答案北师大版(Word版)

预览已结束,还剩17页未读,开通会员后可免费下载高清完整文档
admin的头像-佑学宝学科网钻石会员admin8个月前
0405
2023-2024学年七年级下册数学第三章第五节试卷及答案北师大版(Word版)-佑学宝学科网

2023-2024学年七年级下册数学第三章第五节试卷及答案北师大版(Word版)

------预览已结束,还剩3页未读------开通会员后可免费下载高清完整文档
admin的头像-佑学宝学科网钻石会员admin8个月前
0475
九年级(上)数学期中试卷1-2卷北师大版-佑学宝学科网

九年级(上)数学期中试卷1-2卷北师大版

------预览已结束,还剩5页未读------开通会员后可免费下载高清完整文档
admin的头像-佑学宝学科网钻石会员admin8个月前
0475
2022-2023学年河南省许昌市禹州市八年级下学期期中数学试题及答案(Word版)-佑学宝学科网

2022-2023学年河南省许昌市禹州市八年级下学期期中数学试题及答案(Word版)

预览已结束,还剩13页未读,开通会员后可免费下载高清完整文档
admin的头像-佑学宝学科网钻石会员admin8个月前
0255
七年级上册数学第二章第十节试卷及答案北师大版(Word版)-佑学宝学科网

七年级上册数学第二章第十节试卷及答案北师大版(Word版)

预览已结束,还剩1页未读,开通会员后可免费下载高清完整文档
admin的头像-佑学宝学科网钻石会员admin8个月前
0445
2023-2024学年吉林省长春市榆树市八年级上学期期中数学试题及答案(Word版)-佑学宝学科网

2023-2024学年吉林省长春市榆树市八年级上学期期中数学试题及答案(Word版)

预览已结束,还剩13页未读,开通会员后可免费下载高清完整文档
admin的头像-佑学宝学科网钻石会员admin8个月前
0325
2022-2023学年四川成都武侯区七年级下册数学期末试卷及答案(Word版)-佑学宝学科网

2022-2023学年四川成都武侯区七年级下册数学期末试卷及答案(Word版)

------预览已结束,还剩19页未读------开通会员后可免费下载高清完整文档
admin的头像-佑学宝学科网钻石会员admin8个月前
0465
七年级上册数学第四章第三节测试卷及答案人教版(Word版)-佑学宝学科网

七年级上册数学第四章第三节测试卷及答案人教版(Word版)

预览已结束,还剩8页未读,开通会员后可免费下载高清完整文档
admin的头像-佑学宝学科网钻石会员admin8个月前
0255
2023-2024学年四川省眉山市仁寿县八年级上学期期中数学试题及答案(Word版)-佑学宝学科网

2023-2024学年四川省眉山市仁寿县八年级上学期期中数学试题及答案(Word版)

预览已结束,还剩13页未读,开通会员后可免费下载高清完整文档
admin的头像-佑学宝学科网钻石会员admin8个月前
0235
七年级下册数学第六章第三节试卷及答案人教版(Word版)-佑学宝学科网

七年级下册数学第六章第三节试卷及答案人教版(Word版)

预览已结束,还剩4页未读,开通会员后可免费下载高清完整文档
admin的头像-佑学宝学科网钻石会员admin8个月前
0265
河南郑州中原区2023-2024学年七年级上册数学期末试卷及答案北师大版(Word版)-佑学宝学科网

河南郑州中原区2023-2024学年七年级上册数学期末试卷及答案北师大版(Word版)

预览已结束,还剩12页未读,开通会员后可免费下载高清完整文档
admin的头像-佑学宝学科网钻石会员admin8个月前
0285
2023年人教版八年级数学上册第十三章综合测试卷及答案(Word版)-佑学宝学科网

2023年人教版八年级数学上册第十三章综合测试卷及答案(Word版)

预览已结束,还剩11页未读,开通会员后可免费下载高清完整文档
admin的头像-佑学宝学科网钻石会员admin8个月前
0305
2023-2024学年山东省滨州市滨城区八年级下学期期末数学试题及答案(Word版)-佑学宝学科网

2023-2024学年山东省滨州市滨城区八年级下学期期末数学试题及答案(Word版)

------预览已结束,还剩16页未读------开通会员后可免费下载高清完整文档
admin的头像-佑学宝学科网钻石会员admin8个月前
0445
2023-2024学年山东省济南市长清区九年级上学期数学期末试题及答案(Word版)-佑学宝学科网

2023-2024学年山东省济南市长清区九年级上学期数学期末试题及答案(Word版)

------预览已结束,还剩30页未读------开通会员后可免费下载高清完整文档
admin的头像-佑学宝学科网钻石会员admin8个月前
0225
七年级上册数学第一章第一节测试卷及答案人教版(Word版)-佑学宝学科网

七年级上册数学第一章第一节测试卷及答案人教版(Word版)

预览已结束,还剩1页未读,开通会员后可免费下载高清完整文档
admin的头像-佑学宝学科网钻石会员admin8个月前
0275
七年级上册数学第二章试卷及答案北师大版(Word版)-佑学宝学科网

七年级上册数学第二章试卷及答案北师大版(Word版)

预览已结束,还剩2页未读,开通会员后可免费下载高清完整文档
admin的头像-佑学宝学科网钻石会员admin8个月前
0425