初中道德与法治 第3页
2023-2024学年江苏省南京市秦淮区九年级上学期道德与法治期末试题及答案(Word版)-佑学宝学科网

2023-2024学年江苏省南京市秦淮区九年级上学期道德与法治期末试题及答案(Word版)

预览已结束,还剩8页未读,开通会员后可免费下载高清完整文档
admin的头像-佑学宝学科网钻石会员admin8个月前
0248
2023-2024学年江苏省南京市九年级上学期道德与法治期中试题及答案(Word版)-佑学宝学科网

2023-2024学年江苏省南京市九年级上学期道德与法治期中试题及答案(Word版)

预览已结束,还剩7页未读,开通会员后可免费下载高清完整文档
admin的头像-佑学宝学科网钻石会员admin8个月前
02815
【24新版】七上道法早背晚默-佑学宝学科网

【24新版】七上道法早背晚默

预览已结束,还剩5页未读,开通会员后可免费下载高清完整文档
admin的头像-佑学宝学科网钻石会员admin8个月前
0487
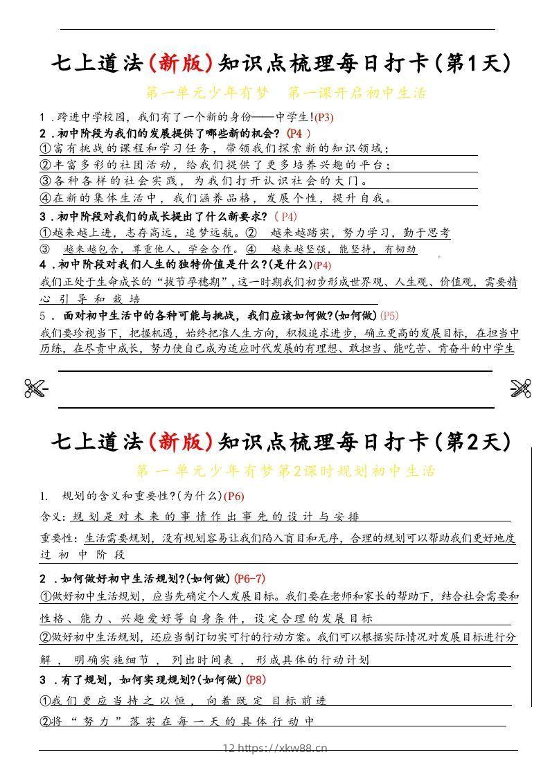
【24新版】七上道法(新版)知识点梳理每日打卡_纯图版-佑学宝学科网

【24新版】七上道法(新版)知识点梳理每日打卡_纯图版

预览已结束,还剩6页未读,开通会员后可免费下载高清完整文档
admin的头像-佑学宝学科网钻石会员admin8个月前
02210
【24新版】七上道法早背晚默小纸条(54天)-佑学宝学科网

【24新版】七上道法早背晚默小纸条(54天)

预览已结束,还剩51页未读,开通会员后可免费下载高清完整文档
admin的头像-佑学宝学科网钻石会员admin8个月前
0219
【24新版】七上道法(新版)知识点梳理每日打卡_空白档-佑学宝学科网

【24新版】七上道法(新版)知识点梳理每日打卡_空白档

预览已结束,还剩6页未读,开通会员后可免费下载高清完整文档
admin的头像-佑学宝学科网钻石会员admin8个月前
03813
2021-2022学年辽宁省沈阳市和平区九年级上学期道德与法治期末试题及答案(Word版)-佑学宝学科网

2021-2022学年辽宁省沈阳市和平区九年级上学期道德与法治期末试题及答案(Word版)

预览已结束,还剩2页未读,开通会员后可免费下载高清完整文档
admin的头像-佑学宝学科网钻石会员admin8个月前
0336
2020-2021学年山东省枣庄市山亭区八年级下学期期末道德与法治试题及答案(Word版)-佑学宝学科网

2020-2021学年山东省枣庄市山亭区八年级下学期期末道德与法治试题及答案(Word版)

预览已结束,还剩2页未读,开通会员后可免费下载高清完整文档
admin的头像-佑学宝学科网钻石会员admin8个月前
04314
2020-2021学年山东省枣庄市滕州市八年级下学期期末道德与法治试题及答案(Word版)-佑学宝学科网

2020-2021学年山东省枣庄市滕州市八年级下学期期末道德与法治试题及答案(Word版)

预览已结束,还剩2页未读,开通会员后可免费下载高清完整文档
admin的头像-佑学宝学科网钻石会员admin8个月前
04413
2021-2022学年江苏省南京市浦口区九年级上学期道德与法治期末12月月考试题及答案(Word版)-佑学宝学科网

2021-2022学年江苏省南京市浦口区九年级上学期道德与法治期末12月月考试题及答案(Word版)

预览已结束,还剩16页未读,开通会员后可免费下载高清完整文档
admin的头像-佑学宝学科网钻石会员admin8个月前
03213
2021-2022学年江苏省南京市秦淮区九年级上学期道德与法治第二次月考试题及答案(Word版)-佑学宝学科网

2021-2022学年江苏省南京市秦淮区九年级上学期道德与法治第二次月考试题及答案(Word版)

预览已结束,还剩8页未读,开通会员后可免费下载高清完整文档
admin的头像-佑学宝学科网钻石会员admin8个月前
04310
2020-2021学年河南省驻马店市平舆县八年级下学期期末道德与法治试题及答案(Word版)-佑学宝学科网

2020-2021学年河南省驻马店市平舆县八年级下学期期末道德与法治试题及答案(Word版)

预览已结束,还剩13页未读,开通会员后可免费下载高清完整文档
admin的头像-佑学宝学科网钻石会员admin8个月前
0386
2021-2022学年江苏省南京市九年级上学期道德与法治第一次月考试题及答案(Word版)-佑学宝学科网

2021-2022学年江苏省南京市九年级上学期道德与法治第一次月考试题及答案(Word版)

预览已结束,还剩8页未读,开通会员后可免费下载高清完整文档
admin的头像-佑学宝学科网钻石会员admin8个月前
0466
2021-2022学年江苏省南京市溧水区九年级上学期道德与法治期末试题及答案(Word版)-佑学宝学科网

2021-2022学年江苏省南京市溧水区九年级上学期道德与法治期末试题及答案(Word版)

预览已结束,还剩9页未读,开通会员后可免费下载高清完整文档
admin的头像-佑学宝学科网钻石会员admin8个月前
03310
2021-2022学年江苏省南京市浦口区九年级上学期道德与法治12月月考试题及答案(Word版)-佑学宝学科网

2021-2022学年江苏省南京市浦口区九年级上学期道德与法治12月月考试题及答案(Word版)

预览已结束,还剩8页未读,开通会员后可免费下载高清完整文档
admin的头像-佑学宝学科网钻石会员admin8个月前
0297
2021-2022学年江苏省南京市九年级上学期道德与法治期中试题及答案(Word版)-佑学宝学科网

2021-2022学年江苏省南京市九年级上学期道德与法治期中试题及答案(Word版)

预览已结束,还剩8页未读,开通会员后可免费下载高清完整文档
admin的头像-佑学宝学科网钻石会员admin8个月前
0277
2021-2022学年辽宁省沈阳市法库县九年级上学期道德与法治期末试题及答案(Word版)-佑学宝学科网

2021-2022学年辽宁省沈阳市法库县九年级上学期道德与法治期末试题及答案(Word版)

预览已结束,还剩10页未读,开通会员后可免费下载高清完整文档
admin的头像-佑学宝学科网钻石会员admin8个月前
0218
2021-2022学年江苏省南京市建邺区九年级上学期道德与法治期中试题及答案(Word版)-佑学宝学科网

2021-2022学年江苏省南京市建邺区九年级上学期道德与法治期中试题及答案(Word版)

预览已结束,还剩9页未读,开通会员后可免费下载高清完整文档
admin的头像-佑学宝学科网钻石会员admin8个月前
0269
2021-2022学年江苏省南京市江宁区九年级上学期道德与法治期中试题及答案(Word版)-佑学宝学科网

2021-2022学年江苏省南京市江宁区九年级上学期道德与法治期中试题及答案(Word版)

预览已结束,还剩8页未读,开通会员后可免费下载高清完整文档
admin的头像-佑学宝学科网钻石会员admin8个月前
0258
2021-2022学年江苏省南京市江宁区九年级上学期道德与法治12月月考试题及答案(Word版)-佑学宝学科网

2021-2022学年江苏省南京市江宁区九年级上学期道德与法治12月月考试题及答案(Word版)

预览已结束,还剩8页未读,开通会员后可免费下载高清完整文档
admin的头像-佑学宝学科网钻石会员admin8个月前
0386
2021-2022学年江苏省南京市江宁区九年级上学期道德与法治期末试题及答案(Word版)-佑学宝学科网

2021-2022学年江苏省南京市江宁区九年级上学期道德与法治期末试题及答案(Word版)

预览已结束,还剩8页未读,开通会员后可免费下载高清完整文档
admin的头像-佑学宝学科网钻石会员admin8个月前
02910
2021-2022学年江苏省南京市鼓楼区九年级上学期道德与法治期末试题及答案(Word版)-佑学宝学科网

2021-2022学年江苏省南京市鼓楼区九年级上学期道德与法治期末试题及答案(Word版)

预览已结束,还剩9页未读,开通会员后可免费下载高清完整文档
admin的头像-佑学宝学科网钻石会员admin8个月前
0258
2020-2021学年广西梧州市岑溪市八年级上学期期末道德与法治试题及答案(Word版)-佑学宝学科网

2020-2021学年广西梧州市岑溪市八年级上学期期末道德与法治试题及答案(Word版)

预览已结束,还剩8页未读,开通会员后可免费下载高清完整文档
admin的头像-佑学宝学科网钻石会员admin8个月前
0335
2022-2023学年江苏省南京市鼓楼区九年级上学期道德与法治期中试题及答案(Word版)-佑学宝学科网

2022-2023学年江苏省南京市鼓楼区九年级上学期道德与法治期中试题及答案(Word版)

预览已结束,还剩9页未读,开通会员后可免费下载高清完整文档
admin的头像-佑学宝学科网钻石会员admin8个月前
02413